石松類和蕨類植物因其形態多樣性和復雜的種群結構,長期以來在物種界定上存在挑戰,尤其是在物種劃分和分類方面仍有許多爭議。中國科學院華南植物園王發國研究員等科研人員近期開展的一項研究,利用基因組學方法對中華刺蕨 Bolbitis sinensis 物種復合群進行了系統分析,為傳統的形態學物種劃分方法提供了有力的補充。
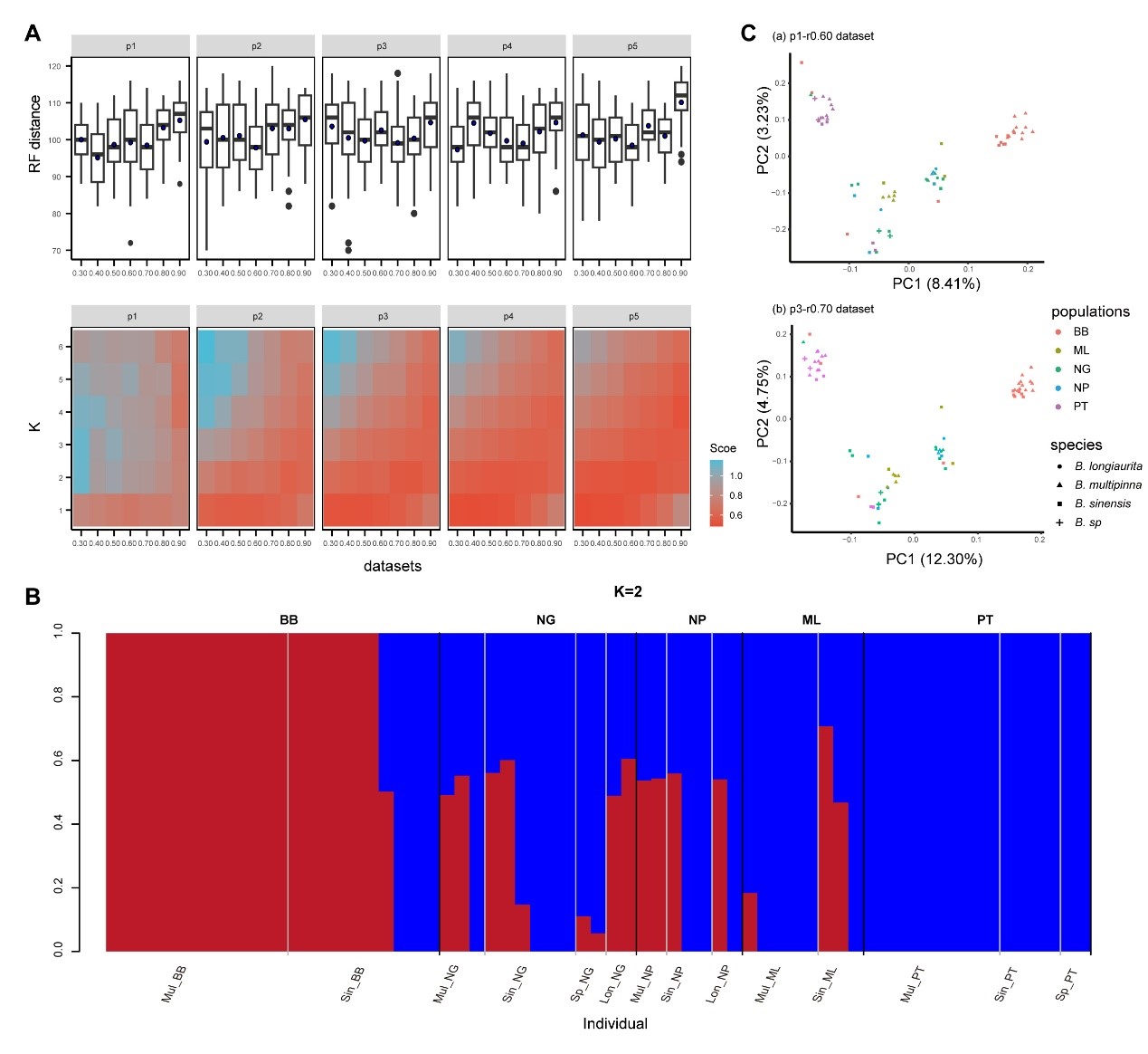
中華刺蕨復合群包括三個已知物種:中華刺蕨,云南刺蕨B. × multipinna,和長耳刺蕨 B. longiaurita,這些物種主要分布在我國云南省。它們具有相似的形態特征,使得傳統分類學方法很難有效區分這些物種。傳統上,這三個物種基于形態特征被認為是獨立物種,但由于其形態相似性,這一物種界定面臨較大挑戰(圖1)。在這項研究中,研究團隊收集了來自五個種群的 65 個個體樣本,采用限制性位點關聯DNA測序(RAD-seq)技術獲取基因組數據,并進行系統發育和遺傳多樣性分析。通過系統發育分析,研究發現,B. sinensis 物種復合群中的三個物種并未形成獨立的單系群體,而是根據其地理分布形成了不同的遺傳簇(圖2)。補蚌(BB)和普藤(PT)種群表現出較強的遺傳分化,而南貢山(NG)、南拼(NP)和勐侖(ML)種群則存在較強的基因流動(圖3)。在遺傳多樣性分析中,研究表明勐侖(ML)種群的核苷酸多樣性最高,而補蚌(BB)種群則遺傳多樣性最低。遺傳分化(Fst)分析進一步顯示,BB 和 PT 種群的遺傳分化最為顯著,而 NG、NP 和 ML 種群之間的分化較小,暗示這些種群之間的基因流動較為頻繁。
研究人員認為,B. sinensis 物種復合群中的三個物種并非獨立物種,因為沒有足夠的證據支持其存在不同的進化譜系。觀察到的形態差異可能是由于環境因素或種群間基因流動的結果,而這些差異并不代表物種的獨立性。不同種群之間的遺傳多樣性和分化模式表明,地理距離和基因流動在塑造 B. sinensis 物種群體遺傳結構中起著重要作用。NG、NP 和 ML 種群中的高遺傳多樣性和低遺傳分化表明這些種群之間有持續的基因流動,而 BB 和 PT 種群之間的較高分化可能是由于其有限的擴散能力。
該研究結果為實蕨屬,尤其是 B. sinensis 物種復合群的進化關系和種群遺傳學提供了新的視角。研究結果質疑了本屬傳統的基于形態特征的物種劃定方法,并強調了基因組數據在解決蕨類植物分類不確定性中的作用。研究人員也指出,本研究僅限于云南省的五個種群,若能夠在 B. sinensis 物種群體的整個分布范圍內進行更為全面的采樣,將為物種的進化歷史和遺傳多樣性提供更完整的圖景。此外,進一步研究基因流動的具體機制和模式將有助于揭示觀察到的遺傳模式背后的進化過程。
相關研究結果已近期發表在國際學術期刊plants(《植物》)上。該項研究得到國家自然科學基金等項目的資助。文章鏈接:https://doi.org/10.3390/plants13141987

圖 1. 中華刺蕨復合群在野外的形態及其葉脈樣式。
(A,B) Bolbitis sinensis植株及葉脈樣式;(C,D) B. × multipinna 植株及葉脈樣式;(E,F) B. longiaurita 植株和葉脈樣式;(a,b) 顯示在 B. × multipinna 中觀察到的基部延長的裂片和分離的葉脈。

圖2. 中華刺蕨復合群的系統發育樹和網狀分析。
(A) 35棵最大似然一致樹的密度樹;(B) 代表性數據集所構建的最大似然樹,分支上方的數字為 1000 次重復計算的自展支持率,不同顏色的圓圈表示支持率超過 50% 的節點;(C) 基于p1-r0.60 數據集進行的網狀分析圖。

圖3. 中華刺蕨復合群的種群結構分析。
(A) 使用 35 個 SNP 數據集進行結構分析時,RF 距離和 CV 誤差的分布;(B) 使用代表性數據集進行群體結構分析,展示K = 2 時的遺傳組成;(C) 兩個代表性數據集(p1-r0.60,p3-r0.70)的主成分分析圖。
附件下載:

